可以“攻击”内脏脂肪而不累!如果您还没有尝

最近,一种名为“超慢跑”的减肥方法在社交平台上流行起来。有网友表示,这种运动不仅简单易做,而且还可以燃烧内脏脂肪。这是完美的,因为“即使是懒人也能减肥”。
超级慢跑,顾名思义,就是“极慢的跑步”。有多慢?可能比你走得快还慢。但不要被他的“龟速”所迷惑。在康复和运动科学领域,越来越多的证据支持这种低强度、零阈值的“温和”运动中蕴藏着巨大的能量。
为什么这种慢跑方法会成为很多人流行的锻炼方法呢?超级慢跑有什么好处?
1
超级慢跑有多快?
简单地说,超级慢跑的意思是“跑步”而不是“步行”。以对心肺功能几乎不造成压力的跑步强度,积极地针对肌肉群和心肺功能。
低强度运动在促进细胞水平的健康适应(包括线粒体生物发生)方面发挥着基本而重要的作用。超级慢跑就是这一理论的完美实现。
那么什么样的慢跑才能称为超级慢跑呢?
极低的速度:大约4至5公里/小时,相当于快走。
极低心率:维持在最大心率的50%至60%之间(简单估算公式:(220-年龄)*50%至60%)。您可以轻松地与其他人交谈或唱歌的心率区域称为您的“说话率”。
标准跑步姿势:虽然速度较慢,但仍保持跑步的技术基础:一只脚始终抬离地面并保持一段距离(参见“睡眠时间”)。这与快走(一只脚始终踩在地面上)有本质的不同。
2
你应该知道的超级慢跑的5个好处!
高效代谢调节,精准靶向内脏脂肪
研究表明,低强度有氧运动运动具有减少内脏脂肪的独特好处。内脏脂肪是许多代谢疾病的原因,包括2型糖尿病。
超级慢跑的强度范围可以有效调动脂肪酸,尤其是深层内脏器官。它已被证明可以“精确瞄准”脂肪,这对于改善代谢健康特别有益。
生物力学和关节友好的好处
生物力学研究证实,跑步者通过调整步频(例如增加到每分钟 170 步或更多)可以显着改善落地力学并减少膝关节和髋关节的压力。
Ultra Running的“更高步幅和更短步幅”的理念就是这一原理的应用。它将冲击力分散到下肢的肌肉,保护关节的软骨和韧带。这就是“聪明”的跑步方式。
提高运动依从性并重塑您的积极生活方式
一项大规模流行病学研究使用了来自 s智能设备表明,任何强度的活动都比长时间坐着更好,并且总体“轻度体力活动”的增加与较低的死亡风险显着相关。
超级慢跑因其舒适无痛的特性,显着降低了人们的心理阈值,让“动起来”变得更加容易。它可以有效地对抗久坐行为并增加全天的总活动量,这对于长期健康至关重要。
优化心血管功能并降低疾病风险。
一项针对冠心病患者的研究发现,定期进行低至中等强度的体力活动可显着改善临床结果。超级慢跑是心血管疾病患者康复期间安全有效的运动选择。降低血压、改善血管内皮功能、稳定心率确保治疗效果并防止疾病复发。
促进心理治愈th 和认知功能。
根据运动神经科学,低到中等强度的有氧运动可以有效减少焦虑、改善情绪并促进与学习和记忆相关的大脑区域(例如海马体)的健康。超级慢跑期间的轻松、近乎冥想的状态可以帮助您释放压力、理清思绪,并获得“身心同步”的健康益处。
3
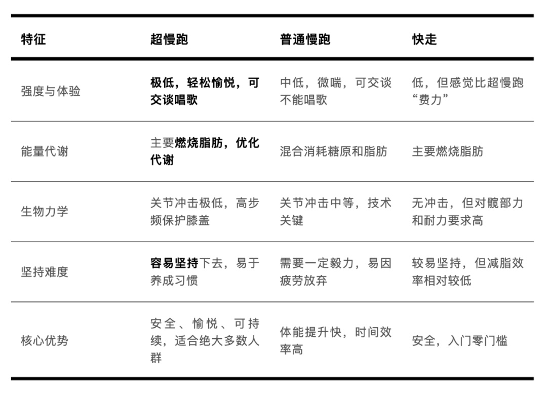
超级慢跑、慢跑、快走
了解照片中的三个差异
底线:超级慢跑是安全性、可持续性和健康效益之间的最佳结合点。这不仅是初学者的完美选择,也是许多寻求终身健康的人的完美选择。这也是一项基本练习。
4
如何开始我的第一次超级慢跑?
态度决定成败:学“忍者”步
收紧你的核心并稍微向前倾斜,想象有一根绳子从你的头上穿过。
步幅很重要。放弃“stom”的想法ping”,想象一下将脚快速踩在热锅上,快速交替。保持短步并确保脚底稍微落在身体下方是有效的。
节奏是灵魂。目标是每分钟 170-190 步。您可以使用节拍器应用程序或搜索“Run 180 Pace Music”来保持锻炼的正轨。
使用“对话测试”和“微笑规则”
这是您天然的健身调节器。您应该能够在跑步时不呼吸地说出完整的句子或保持轻松的微笑。如果您感到呼吸急促,请立即降低速度。
采用先进的“分步”规划
第一周:重复3至5分钟的超级慢跑+5分钟的快走,分4组。
第2周:重复10分钟超级慢跑+3分钟快走,分2-3组。
1 个月后:尝试超级慢跑 20 至 30 分钟。
提示:关注模式,而不是会话长度。每周跑步 3 到 5 次比跑步很多小时更有效周末。
最后,什么样的人适合进行慢跑呢?哪些人群需要特别关注?
目标受众
现代久坐的人:摆脱不活动生活的第一步。
基础体重较大或肥胖的人:这是安全开始减肥计划的第一选择。
一位中年朋友:保持心肺健康、骨密度和肌肉质量的“黄金法则”。
患有慢性疾病的人(高血压、2型糖尿病等):对康复有良好的支持(开始前请务必咨询医生)。
从运动损伤中恢复的患者:作为恢复正常跑步的过渡桥梁(在康复治疗师的指导下)。
禁忌及注意事项
(以下人群需要医疗专业人员的指导。)
疾病急性期:发热、严重感染等。
不稳定的心血管疾病和脑血管疾病:不受控制的心力衰竭尿毒症、心绞痛、严重心律失常等。
对于有严重平衡问题的人:应在安全的环境(例如跑步机栏)或有人在场的情况下进行。超级慢跑以温和的方式为我们提供了“可持续、更安全、更快乐”的健康解决方案。
因此,系好鞋带,采用比步行更轻松的“跑步”姿势,发现更轻松、更健康的自己。请记住,健康之路上最重要的不是速度,而是方向和持续的步伐。
来源:中国科普(作者:康复医学诊所职业康复科赵前;审稿人:中华医学会科普专家委员会副秘书长唐勤;河北医科大学第一医院骨科副主任医师季刚研究员)